别墅区弱电方案

方案简介 高档景观别墅是近几年出现的高标准住宅发展方向之一,它已不仅仅是要求居住方便,而是舒适乃至于华丽,其成功典型范例有上海的“碧云别墅”、杭州的“九溪玫瑰园”等等。高档景观别墅区与其它住宅区相比,有其明显的特点:   1人口密度相对较低——容积率低、周界较长、地处远离中心城区的地域;   2居住环境优雅舒适——小区绿化、小品、水体、地形有机地结合在一起。   弱电设计作为别墅建设中的重要部分,既要符合现阶段生活要求,又要能适应未来一定时期内发展的需要。因此,对于高档别墅区,弱电设计不能简单套用一般住宅区的设计思路。而应该合理地运用新技术、新观念、新标准,针对景观别墅区的特点,确定系统功能、设计系统结

建筑业态: 住宅建筑
系统属性: 智能化集成系统

本方案为付费方案,可免费预览全部内容,仅需¥5元,即可下载(无水印版)完整方案资料

  • 下载附件
  • 附件预览
  • 评论互动
评论互动
{{commentContent.length}}/140
发布评论
匿名评论 {{item.userAccount}}

{{item.content}}

{{item.replyPerson}}

{{item.replyContent}}

在线客服

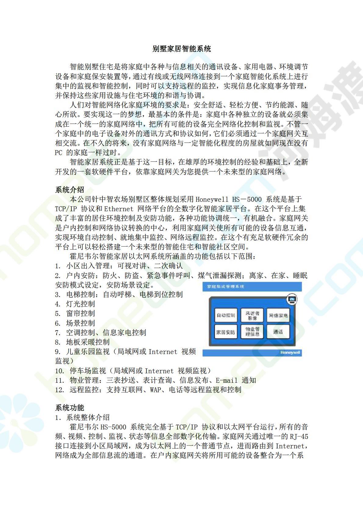
重庆千驷鹏科技有限公司

方案下载收益排行

我要上传
  • 01
    技术宅

    ¥22440

  • 02
    l13403415738

    ¥17334.58

  • 03
    阿飞的小蝴蝶

    ¥17109.65

  • 04
    黎蓉

    ¥14673.5

  • 05
    godgodwin

    ¥11888.81

  • 06
    高工

    ¥10783

  • 07
    wangpeigang

    ¥10011.09

  • 08
    太鼓达人

    ¥8954.99

  • 09
    伟江湖行

    ¥8931.57

  • 10
    keventong

    ¥7926.31

尊重知识产权 尊重专业成果 付费下载方案

本方案为付费方案,可免费预览全部内容,仅需元,即可下载(无水印版)完整方案资料

结算信息

使用河币(1河币=1元)
可使用河币

方案定制化需求

方案定制化需求涉及到服务费用,费用多少由项目规模、系统复杂程度及所输出的成功有关,需与方案提供者协商确定

取消 提交