工厂网络远程监控管理系统方案

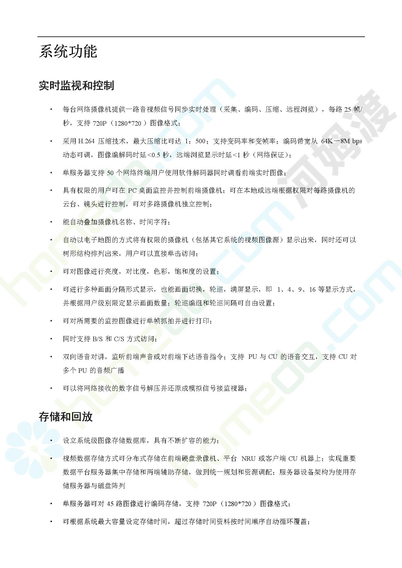
方案简介 现今,随着开放的TCP/IP以太网支撑平台逐步成为企业网络数字化建设的基础,企业建立基于TCP/IP协议、具有远程分散式监控、集中化管理功能的多媒体网络安防系统已成为可能。多媒体网络安防系统比传统的模拟监控系统具有更好的开放性、可集成性、扩展性和前瞻性,优化了系统结构,方便了系统管理和维护。真正体现了企业对宽带网络应用的最高追求,必将为企业实现了精细化管理做出突出的贡献。深圳市xx科技有限公司审时度势、顺应潮流,及时推出了基于国际最新多媒体技术和网络通讯技术的Tcvideo网络远程监控系统。它使用国际最新的H.264编解码技术、Internet网络视频传输技术、视频加密存储等技术,使监控系统可

建筑业态: 工业、园区建筑
系统属性: 公共安全系统

本方案为付费方案,可免费预览全部内容,仅需¥5元,即可下载(无水印版)完整方案资料

  • 工厂网络远程监控系统方案.doc 下载附件
  • 附件预览
  • 评论互动
评论互动
{{commentContent.length}}/140
发布评论
匿名评论 {{item.userAccount}}

{{item.content}}

{{item.replyPerson}}

{{item.replyContent}}

在线客服

福建泛达建设科技有限公司

方案下载收益排行

我要上传
  • 01
    技术宅

    ¥22440

  • 02
    l13403415738

    ¥17334.6

  • 03
    阿飞的小蝴蝶

    ¥17109.65

  • 04
    黎蓉

    ¥14673.5

  • 05
    godgodwin

    ¥11888.81

  • 06
    高工

    ¥10783

  • 07
    wangpeigang

    ¥10011.27

  • 08
    太鼓达人

    ¥8954.99

  • 09
    伟江湖行

    ¥8931.57

  • 10
    keventong

    ¥7926.31

尊重知识产权 尊重专业成果 付费下载方案

本方案为付费方案,可免费预览全部内容,仅需元,即可下载(无水印版)完整方案资料

结算信息

使用河币(1河币=1元)
可使用河币

方案定制化需求

方案定制化需求涉及到服务费用,费用多少由项目规模、系统复杂程度及所输出的成功有关,需与方案提供者协商确定

取消 提交