三亚大东海大酒店

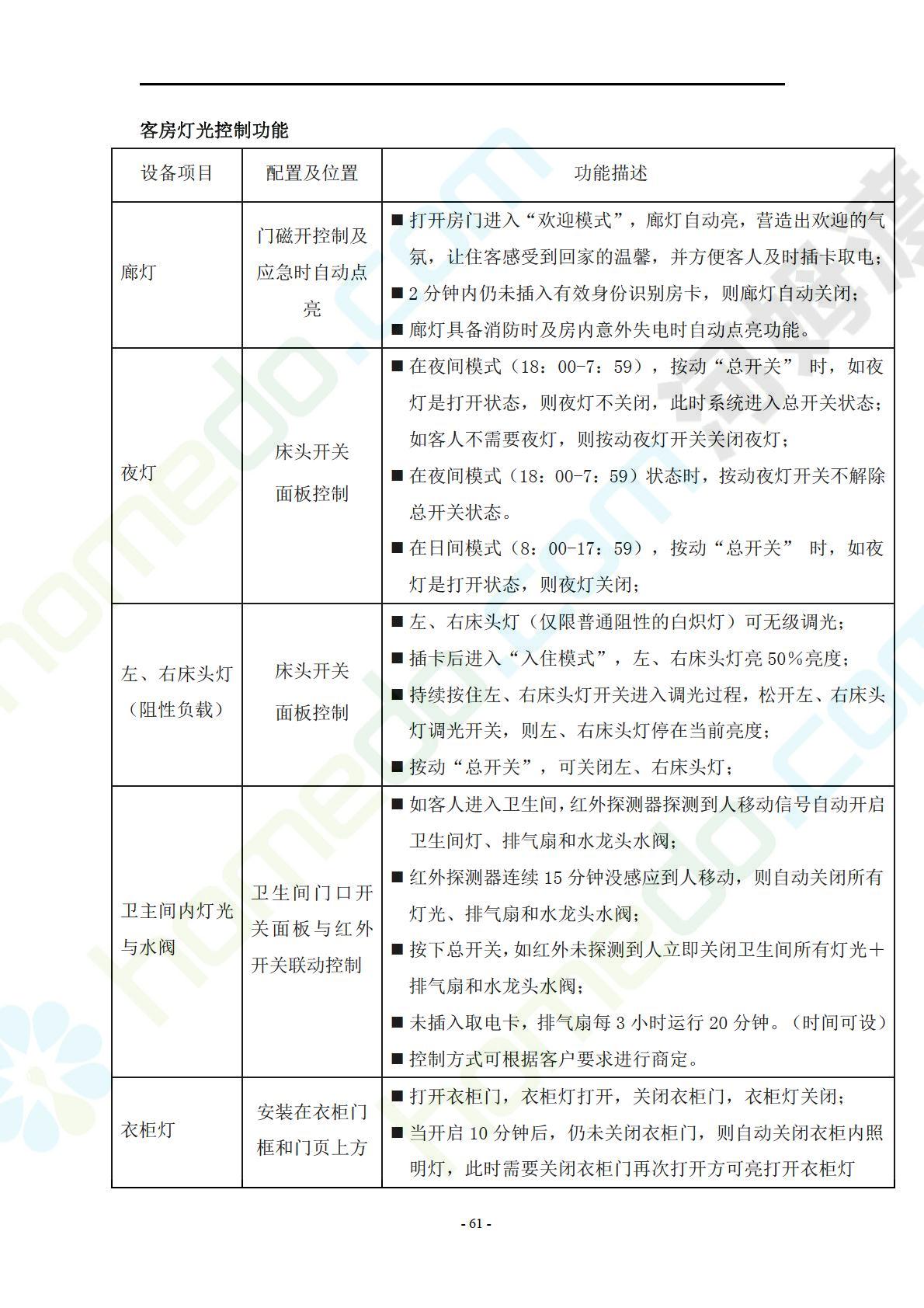
方案简介 本工程为三亚大东海大酒店,位于海南省三亚市,建筑面积为31163.22平方米,建筑高度79.5米。主体地下一层,地上十九层,裙房一层为商服,二层为自助餐厅,三层为多功能厅。地上一层商服为单独计量单位,地上二层与三层与主体联通。建筑防火分类属于一类高层宾馆建筑,建筑使用性质属于三星级旅游饭店。地下室局部人防区域战时为二等人员隐蔽所,平时为车库,建筑面积为1546.56平米,客房数最为349间。

本方案为付费方案,可免费预览全部内容,仅需¥5元,即可下载(无水印版)完整方案资料

  • 下载附件
  • 附件预览
  • 评论互动
评论互动
{{commentContent.length}}/140
发布评论
匿名评论 {{item.userAccount}}

{{item.content}}

{{item.replyPerson}}

{{item.replyContent}}

在线客服

fyy81888

方案下载收益排行

我要上传
  • 01
    技术宅

    ¥22440

  • 02
    l13403415738

    ¥17334.54

  • 03
    阿飞的小蝴蝶

    ¥17109.57

  • 04
    黎蓉

    ¥14673.5

  • 05
    godgodwin

    ¥11888.25

  • 06
    高工

    ¥10783

  • 07
    wangpeigang

    ¥10010.88

  • 08
    太鼓达人

    ¥8954.4

  • 09
    伟江湖行

    ¥8931.5

  • 10
    keventong

    ¥7926.31

尊重知识产权 尊重专业成果 付费下载方案

本方案为付费方案,可免费预览全部内容,仅需元,即可下载(无水印版)完整方案资料

结算信息

使用河币(1河币=1元)
可使用河币

方案定制化需求

方案定制化需求涉及到服务费用,费用多少由项目规模、系统复杂程度及所输出的成功有关,需与方案提供者协商确定

取消 提交